SpartaDOS X wersja 2x128k (256k)


      Z tej racji, że standardem jest już posiadanie modułu Sparty w wersji 128k opiszę sposób przeróbki by uzyskać możliwość dodatkowego adresowania dodanych 128k.

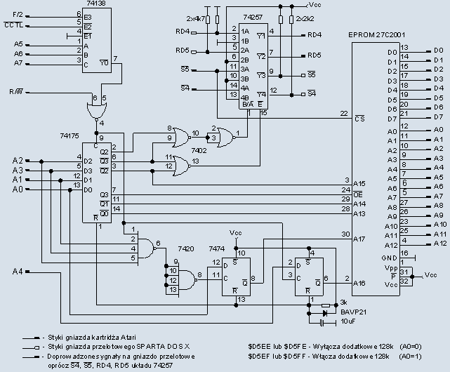
Użytkownicy zainteresowani rozbudową standardowego modułu Sparty (64k) powinni zapoznać się z dokumentacją jego rozbudowy do 128k, którą znajdą na stronie Truba. Chodzi o zmodyfikowane połączenie sygnału A4. Należy zdemontować dodatkowy układ 74175 wraz z połączeniami doprowadzonymi do jego pinów. Pamięć EPROM 128k zamienić na zaprogramowaną EPROM 27C2001, oraz odłączyć jej pin 30 od Vcc. Dołożyć układy 7420 oraz 7474 i połączyć wg załączonego schematu.

Jak to działa.

Pamięć EPROM w górnej połówce (128k) powinna mieć zaprogramowaną standardową wersję oprogramowania. Połówka dolna (128k) jest dodatkową pamięcią. W momencie załączenia zasilania, zerowane są przerzutniki D (7474). Tym samym A16=1 oraz A17=1. Następuje BOOT systemu. Wykonanie STA $D5EF lub STA $D5FF wyłączy moduł Sparty i ewentualnie dodatkowy kartridż włożony do gniazda przelotowego, jednocześnie do przerzutnika D (7474) sygnał A1=1 wpisze 1. Nastąpi uaktywnienie dolnej połówki pamięci EPROM. (Włączona zostanie dodatkowa pamięć). Oprogramowanie całości czuwa nad sprawnym przełączeniem, tym samym po uaktywnieniu modułu Sparty, możliwy jest dostęp do dodatkowych szesnastu banków. Wyłączenie dodatkowej pamięci nastąpi po wykonaniu STA $D5EE lub STA $D5 FE.

Rozszerzenie jest tak zaprojektowane że nie koliduje z istniejącym oprogramowaniem i nie zajmuje dodatkowych adresów na stronie $D5xx. Wykorzystane są dwa adresy z których Sparta i tak nie korzysta. Spowodowane jest to niepełnym dekodowaniem adresów dla rejestru sprzętowego Sparty.

Po drobnej modyfikacji możliwe jest zaprogramowanie w dolnej połówce EPROM (128k) standardowego oprogramowania, wtedy górną połówkę (128k) traktować można jako pamięć dodatkową. Modyfikacja polega na doprowadzeniu sygnału A17 do pamięci EPROM z pinu 9 układu 7474 zamiast z pinu 8.

Rozważane jest dalsze rozszerzenie wersji 2x128k (256k) o możliwość "flaszowania" z użyciem pamięci EEPROM co czyni moduł uniwersalnym. Modyfikacja polega na dodaniu jednej bramki NAND.

Zenon/DIAL
      Wersja oryginalna (DOC)